Published:2013/3/18 1:29:00 Author:Ecco | Keyword: Simple High Quality, Tube Amplifier, Class A | From:SeekIC


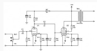
Amplifier built on a wide spread basis element, and the values of elements may differ from those listed at 10-20 percent, without degrading the amplifier characteristics.
U1 – 6N1P (one half – the right channel, the other – left); U2 – 6P3S.resistors, used in the amplifier type MLT-0.5, R5 – MLT-2.Capacitors C1, C3, preferably paper – to voltage is less than 300 V.
Reprinted Url Of This Article:
http://www.seekic.com/circuit_diagram/Amplifier_Circuit/Simple_High_Quality_Tube_Amplifier_Class_A.html
Print this Page | Comments | Reading(3)
Code: