Published:2013/3/13 1:14:00 Author:Ecco | Keyword: Simple, RIAA Preamplifier, Logic IC | From:SeekIC

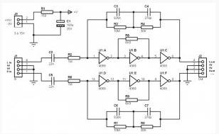
The simple RIAA preamplifier circuit is just to show that we can sometimes change the role of a component. It is possible to use this type of inverting logic gates CD4069 for the read head signal amplification for vinyl turntable. The same thing can be considered for a microphone preamp.
Reprinted Url Of This Article:
http://www.seekic.com/circuit_diagram/Amplifier_Circuit/Simple_RIAA_Preamplifier_using_Logic_IC_CD4069.html
Print this Page | Comments | Reading(3)
Code: