Published:2009/6/19 4:38:00 Author:May | From:SeekIC

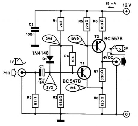
Useful for interfacing B/W TV sets with a camera or computer, this amplifier has a bandwidth of ≥10 MHz and a gain of 3X.
Reprinted Url Of This Article:
http://www.seekic.com/circuit_diagram/Amplifier_Circuit/Simple_video_amplifier.html
Print this Page | Comments | Reading(3)
Code: