Published:2012/10/11 21:18:00 Author:muriel | Keyword: Stereo car, audio amplifier, TDA1557Q, TDA1553Q | From:SeekIC

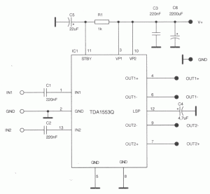
This stereo amplifier is for car purpouse and can deliver up to 2 x 22W using a single TDA1557Q or TDA1553Q from Philips.TDA1557Q TDA1553Q datasheet
Reprinted Url Of This Article:
http://www.seekic.com/circuit_diagram/Amplifier_Circuit/Stereo_car_audio_amplifier_TDA1557Q_TDA1553Q.html
Print this Page | Comments | Reading(3)
Code: