Published:2013/10/9 19:53:00 Author:lynne | Keyword: TDA2003 Audio Amplifier Circuits | From:SeekIC


TDA2003 is a cheap amplifier that is designed to run on single rail power supplies (unipolar). It provides a high output current capability (up to 3.5A), very low harmonic and cross-over distortion.TDA2003 10W car radio audio amplifier
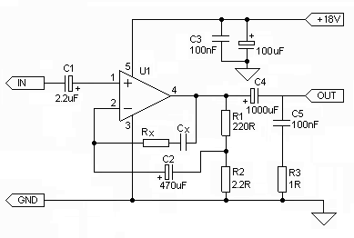
TDA2003 18W bridged audio amplifier
TDA2003 can be used as an BCL (bridged amplifier) and car deliver up to 18W.
Reprinted Url Of This Article:
http://www.seekic.com/circuit_diagram/Amplifier_Circuit/TDA2003_Audio_Amplifier_Circuits.html
Print this Page | Comments | Reading(3)
Code: