Published:2011/6/27 2:17:00 Author:Ecco | Keyword: pin functions , power amplification | From:SeekIC

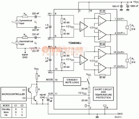
TDA8946J is a dual audio power amplifier, which contains two BTL amplifier circuits. When the power supply voltage is 18V, the load is 8 ohms, it can output 2 X 15W effective power. TDA8946J is packaged with ZIP dual in-line with the power supply range in 6 ~ 25V. THD total harmonic distortion is 0.03 0.1. 1. negative output terminal; 2. ground; 3. supply voltage VCC1; 4. output terminal; 5. empty; 6. the input signal; 7. empty; 8. input 1 is negative; 9. signal input 2 is negative; 10 . squelch control (alternate); 11. ripple rejection (external connected 10nF capacitor to ground); 12. signal input 2 is positive ; 13. empty; 14. output terminal 2 is negative; 15. ground; 16. power supply voltage VCC2; 17. output Terminal 2 is positive.
Reprinted Url Of This Article:
http://www.seekic.com/circuit_diagram/Amplifier_Circuit/TDA8946J_pin_functions_and_power_amplification_circuit_diagram.html
Print this Page | Comments | Reading(3)
Code: