Published:2009/7/16 3:36:00 Author:Jessie | From:SeekIC

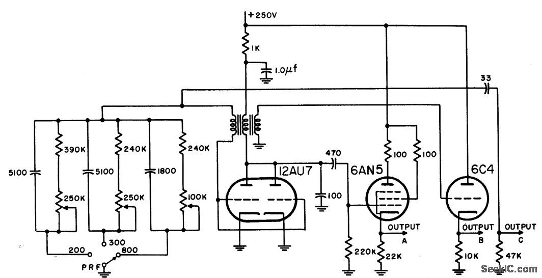
Switch gives choice of 200, 300, and 800 pps. Output C is negative, and other outputs are positive. Output B has positive overshoot to provide trigger that is delayed with respect to out-puts A and C by width of pulse.-NBS, Handbook Preferred Circuits Navy Aeronautical Electronic Equipment, Vol. l, Electron Tube Circuits, 1963, p N5-2.
Reprinted Url Of This Article:
http://www.seekic.com/circuit_diagram/Amplifier_Circuit/THREE_OUTPUT_PRF_GENERATOR.html
Print this Page | Comments | Reading(3)
Code: