Published:2009/7/2 21:00:00 Author:May | From:SeekIC

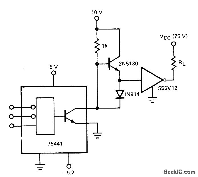
Transistor and diode in totem-pole configuration improve performance of SN75441 ECL-compatible peripheral driver for S55V12 VMOS.-L. Shaeffer, VMOS Peripheral Drivers Solve High Power Load Interface Problems, Computer Design, Dec. 1977, p 90, 94, and 96-98.
Reprinted Url Of This Article:
http://www.seekic.com/circuit_diagram/Amplifier_Circuit/TOTEM_POLE_ECL_INTERFACE_FOR_VMOS.html
Print this Page | Comments | Reading(3)
Code: