Published:2009/7/23 21:01:00 Author:Jessie | From:SeekIC

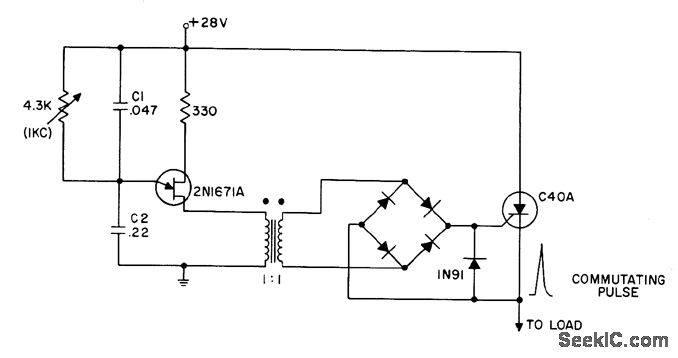
Transformer coupling and diode bridge between ujt and scr greatly attenuate transients, to prevent premature triggering of ujt when used for impulse commutation in d-c choppers and invertors.- Transistor Manual, Seventh Edition, General Electric Co., 1964, p 333.
Reprinted Url Of This Article:
http://www.seekic.com/circuit_diagram/Amplifier_Circuit/TRANSIENT_ATTENUATING_TRIGGER.html
Print this Page | Comments | Reading(3)
Code: