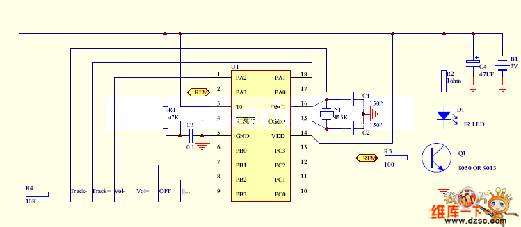
Published:2011/6/21 8:09:00 Author:John | Keyword: TV remote control | From:SeekIC

Reprinted Url Of This Article:
http://www.seekic.com/circuit_diagram/Amplifier_Circuit/TV_remote_control_12_circuit.html
Print this Page | Comments | Reading(3)
Code: