Published:2009/7/16 2:30:00 Author:Jessie | From:SeekIC

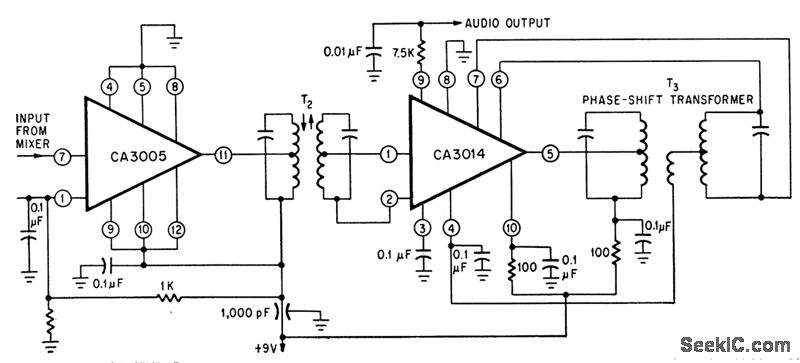
Detector and 10.7-Mc i-f strip give 95 db gain. Differential amplifier in both RCA chips provides symmetrical limiting over wide input voltage range. Audio output is 220 my.-R. L. Sanquini, Integrated Circuits Make A Low-Cost F-M Receiver, Electronics, 39:16, p l33-138.
Reprinted Url Of This Article:
http://www.seekic.com/circuit_diagram/Amplifier_Circuit/TWO_CHIP_LOW_COST_STRIP.html
Print this Page | Comments | Reading(3)
Code: