Published:2011/6/24 3:21:00 Author:Seven | Keyword: injection, serial, PIC interface | From:SeekIC

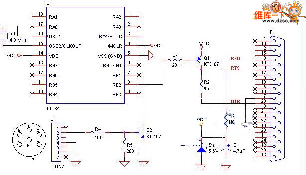
The 25 injection serial PIC interface circuit is shown as above.
Reprinted Url Of This Article:
http://www.seekic.com/circuit_diagram/Amplifier_Circuit/The_25_injection_serial_PIC_interface_circuit.html
Print this Page | Comments | Reading(3)
Code: