Published:2011/6/20 22:41:00 Author:Seven | Keyword: push-pull circuit | From:SeekIC

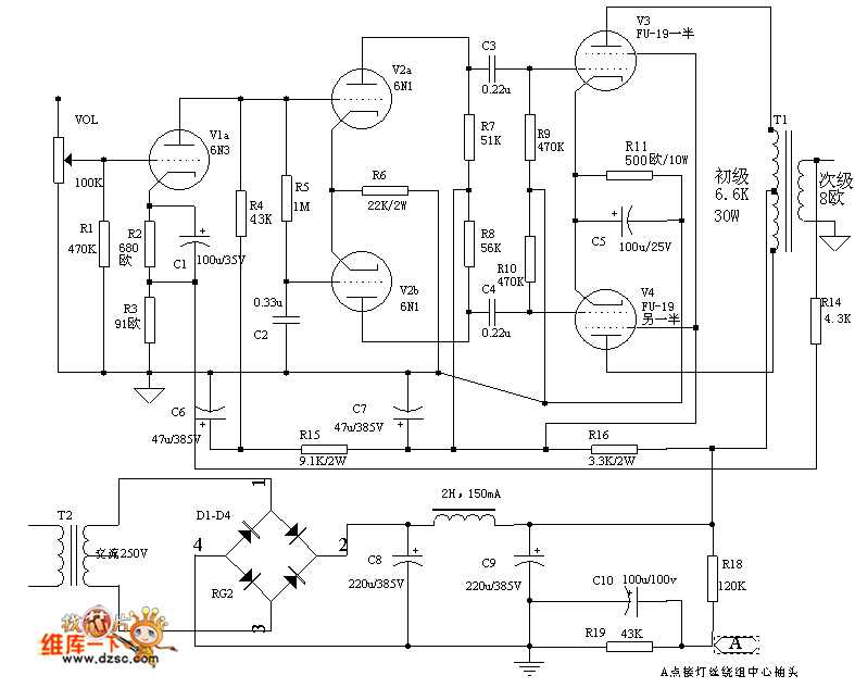
The FU29 push-pull circuit is shown as above.
Reprinted Url Of This Article:
http://www.seekic.com/circuit_diagram/Amplifier_Circuit/The_FU29_push_pull_circuit.html
Print this Page | Comments | Reading(3)
Code: