Published:2011/6/24 3:23:00 Author:Seven | Keyword: SCM, serial connecting circuit | From:SeekIC

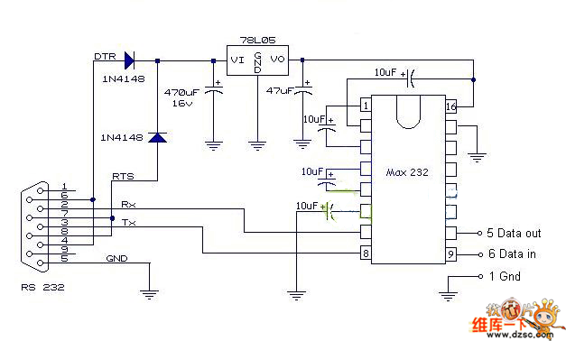
The SCM and RS232 serial connecting circuit is shown as above.
Reprinted Url Of This Article:
http://www.seekic.com/circuit_diagram/Amplifier_Circuit/The_SCM_and_RS232_serial_connecting_circuit.html
Print this Page | Comments | Reading(3)
Code: