Published:2013/3/10 21:55:00 Author:Ecco | Keyword: Squirrel Monkey, One Tube , Guitar Amp | From:SeekIC

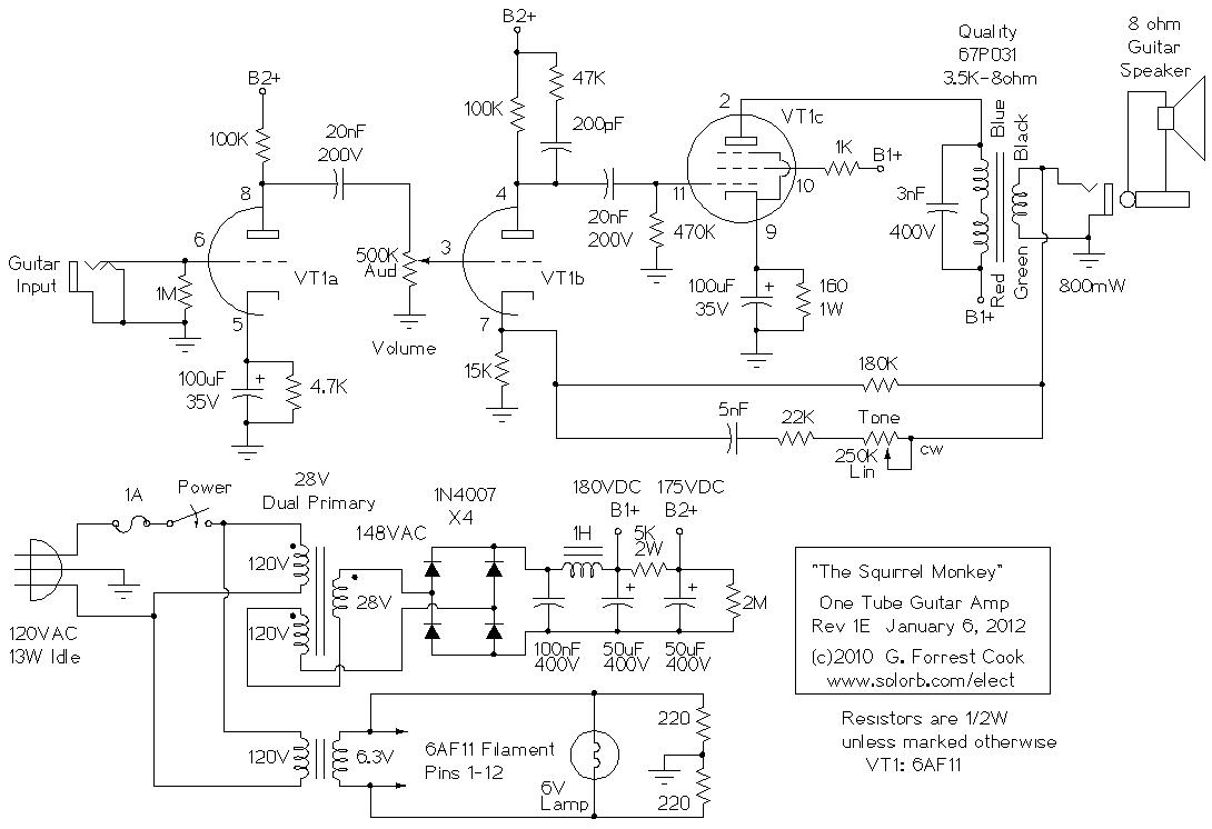
The guitar input jack feeds directly into class-A preamp VT1a, the single high gain triode section in the 6AF11. The preamp output feeds into the volume control pot, and that drives the power amp circuitry, VT1b and VT1c.
VT1b is the first gain stage in the power amp, it includes negative feedback input on the cathode and a high cut R-C network on the plate to lower RF sensitivity. VT1b feeds the output stage, pentode VT1c. Both VT1b and VT1c are running in class-A mode. The pentode is cathode biased to the tube's optimal 24mA by the 160 ohm resistor. The 180K resistor from the transformer output to the VT1b cathode adds a small amount of negative feedback for stabilizing the amplifier. The 3nF capacitor across the output transformer keeps the output stage from oscillating in the RF region.
The tone control is somewhat non-standard, it involves an adjustable high pass network within the power amp's negative feedback loop. The negative feedback inverts this function to make an adjustable high cut filter. The tone control's response is quite useful, musically.
There are a lot of Fender 5E3 fans out there who think that negative feedback is a bad thing in any form. From my experiments, I have found that the secret to using negative feedback is to use a minimal amount. That greatly reduces the production of bad-sounding distortion, while preserving the good-sounding distortion and punchy presence. Bad-sounding distortion is visible on an oscilloscope as very steep waveforms (RF), while good-sounding distortion is visible as the soft rounding of the tops of the waves as a result of plate starvation.
A number of different junk box output transformers were tried in this circuit with minor variations in the performance. A 3.5K to 8 ohm transformer produced the most power output of the transformers that were tested. Since this is a relatively low power amplifier, it is not nececessary for the output transformer to be perfectly matched to the tube, although the volume will be loudest when the match is ideal. Transformers with input impedances from 2.5K to 10K should work and a common 5K to 8 ohm transformer would be a good choice if you cannot locate a 3.5K to 8 ohm unit.
The power supply section uses a standard 6.3VAC/2 Amp filament transformer for lighting the tube filaments up, two 220 ohm resistors cancel out any filament-induced hum.
The high voltage transformer uses a bit of trickery that has been seen elsewhere on Internet amplifier designs. A 28VAC/1 Amp (1/2 Amp would work) transformer with dual primaries is rewired so that one primary winding became a secondary winding and the 28V secondary voltage was added to the 120V secondary to produce 148VAC. This feeds into a bridge rectifier to produce the high voltage DC, which is around 210V with no load. A more common 24VAC dual primary transformer should also work fine here.
The high voltage DC is filtered through a capacitive/inductive pi filter to remove hum and produce the B1+ supply. The B1+ supply runs at around 180VDC with the tube plugged in. The B1+ supply is further filtered through an R/C filter to produce an isolated B2+ supply for the first two gain stages, this runs at around 175V. The 2M resistor discharges the capacitors when power is removed.
Reprinted Url Of This Article:
http://www.seekic.com/circuit_diagram/Amplifier_Circuit/The_Squirrel_Monkey_One_Tube_Guitar_Amp.html
Print this Page | Comments | Reading(3)
Code: