Published:2011/6/23 21:32:00 Author:Seven | Keyword: clamping amplifier circuit | From:SeekIC

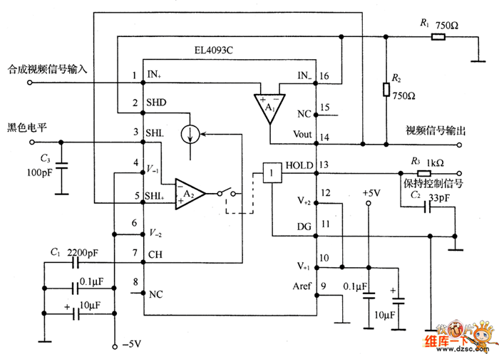
In the figure is the clamping amplifier circuit, which is convenient to connect with other circuits. In the distribution of broadcast or all kinds of analog video signals, it is the simplest communication coupling method, for this method, the clamping amplifier is firstly needed to reappear the DC signals. To traditional clamping amplifier, its input terminal is in capacitor coupling way, when using this coupling method, the DC LEV is regulated by forcing the capacitor to discharge during the level blanking period.
Reprinted Url Of This Article:
http://www.seekic.com/circuit_diagram/Amplifier_Circuit/The_clamping_amplifier_circuit.html
Print this Page | Comments | Reading(3)
Code: