Published:2011/7/14 23:15:00 Author:Fiona | Keyword: field output circuit, discrete component | From:SeekIC

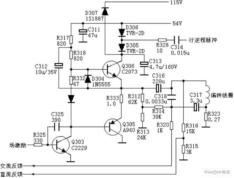
The field output circuit composed by OTL discrete component is widely used in a variety of brands machine(Usually used in 25 or below 25 inches machine), although the circuit bit numbers are not all the same, but the Circuit programs are selfsame,it can be referenced in repairs.
Reprinted Url Of This Article:
http://www.seekic.com/circuit_diagram/Amplifier_Circuit/The_field_output_circuit_composed_by_discrete_component.html
Print this Page | Comments | Reading(3)
Code: