Published:2011/6/25 4:31:00 Author:qqtang | Keyword: high speed, auto-converting amplifier | From:SeekIC

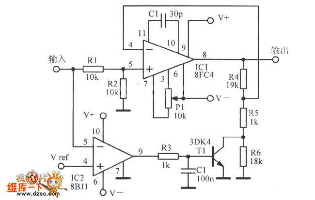
The high speed gain auto-converting amplifier circuit is shown in the figure.
Reprinted Url Of This Article:
http://www.seekic.com/circuit_diagram/Amplifier_Circuit/The_high_speed_gain_auto_converting_amplifier_circuit.html
Print this Page | Comments | Reading(3)
Code: