Published:2011/6/24 3:50:00 Author:Seven | Keyword: power amplifier | From:SeekIC

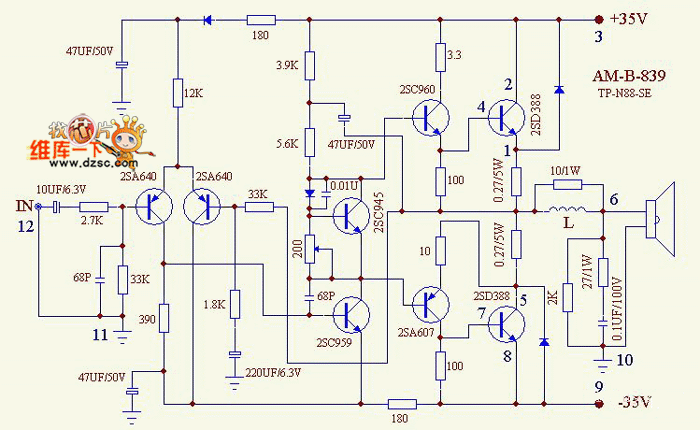
The independent power amplifier ocl circuit is shown as above.
Reprinted Url Of This Article:
http://www.seekic.com/circuit_diagram/Amplifier_Circuit/The_independent_power_amplifier_ocl_circuit.html
Print this Page | Comments | Reading(3)
Code: