Published:2011/7/1 8:08:00 Author:Fiona | Keyword: interface circuit, mode | From:SeekIC

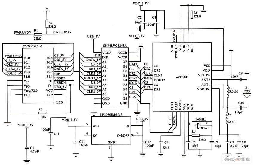
In the figure,CY7C63231 is 8-bit RISC microprocessor,it's especially suitable for the USB embedded side,the working voltage is 5V.nRF2401 is single-chip RF transceiver chip,it has four operating modes:send and receive mode,configuration mode,idle mode and off mode.All configuration,operating mode selection and sending and receiving are all completed through the control of CY7C63231's PO pin.It produces the working voltage (3.3 V) of nRF2401 by using voltage adjustment chip LP2980IM5-3.3,meanwhile,SN74LVC4245 produces 3.3 V control port and 5 V level translation, so that two kinds of chips can normally connect in different voltages.
Reprinted Url Of This Article:
http://www.seekic.com/circuit_diagram/Amplifier_Circuit/The_interface_circuit_of_nRF2401_and_CY7CS323.html
Print this Page | Comments | Reading(3)
Code: