Published:2011/8/11 22:18:00 Author:Borg | Keyword: separated element, headphone amplifier | From:SeekIC

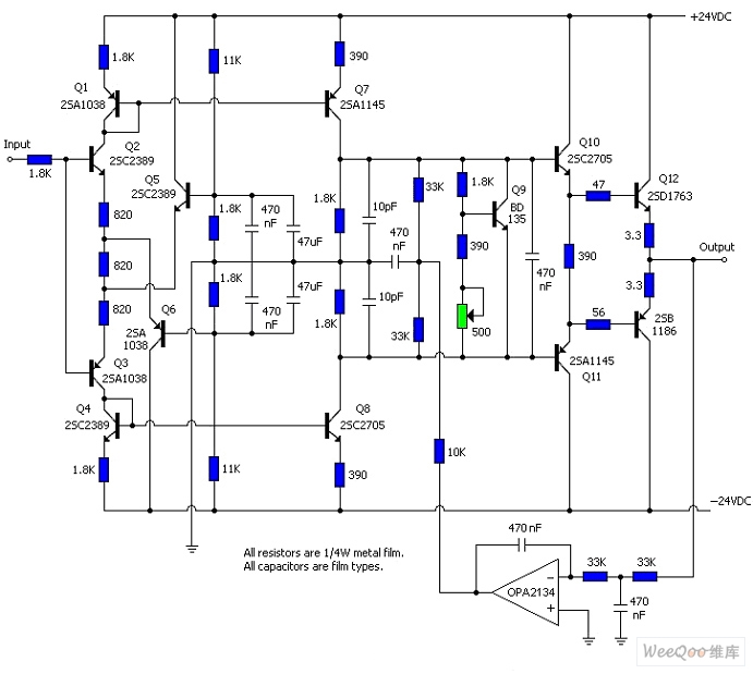
The separated element headphone amplifier circuit is shown as above.
Reprinted Url Of This Article:
http://www.seekic.com/circuit_diagram/Amplifier_Circuit/The_separated_element_headphone_amplifier_circuit.html
Print this Page | Comments | Reading(3)
Code: