Published:2009/7/13 3:05:00 Author:May | From:SeekIC

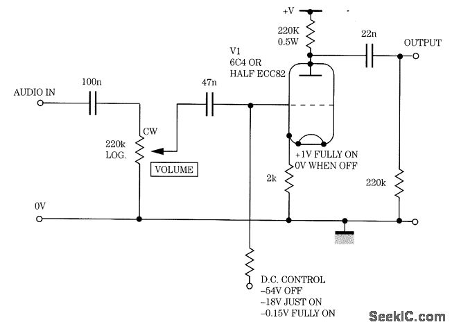
Gain is controlled by a variable negative grid bias in this amplifier stage.
Reprinted Url Of This Article:
http://www.seekic.com/circuit_diagram/Amplifier_Circuit/VOLTAGE_CONTROLLED_AMPLIFIER_STAGE.html
Print this Page | Comments | Reading(3)
Code: