Published:2009/6/24 21:56:00 Author:May | From:SeekIC

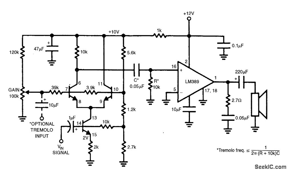
The LM389 has internal transistors used in this circuit.
Reprinted Url Of This Article:
http://www.seekic.com/circuit_diagram/Amplifier_Circuit/VOLTAGE_CONTROLLED_AUDIO_AMPLIFIER.html
Print this Page | Comments | Reading(3)
Code: