Published:2009/6/29 23:58:00 Author:May | From:SeekIC

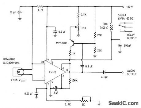
Turns on transmitter automatically when operator begins speaking into microphone. Circuit switches back to receiving condition automatically at end of message. IC can be LS370 or equivalent such as LM370 or SC370. Amount of compression is adjusted with 10K pot, for reducing gain of IC automatically to maintain reasonably constant audio output at pin 8 despite different voice levels at microphone.-E. M.Noll, Linear 10 Principles, Experiments, and Projects, Howard W.Sams,Indianapolis, IN, 1974, p 344-347.
Reprinted Url Of This Article:
http://www.seekic.com/circuit_diagram/Amplifier_Circuit/VOX_WITH_SPEECH_COMPRESSION.html
Print this Page | Comments | Reading(3)
Code: