Published:2009/7/7 8:56:00 Author:May | From:SeekIC

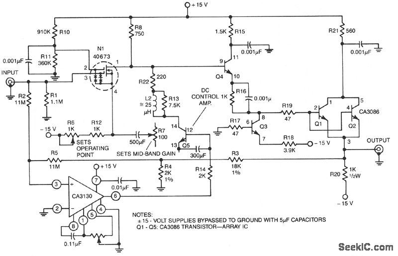
Has an input resistance of 1-MΩ, a bandwidth from dc to about 35 MHz, and a gain of 10 times. Low-frequency gain is provided by a CA3130 BiMOS op amp operated as a single-supply amplifier. High-fre-quency gain is provided by a 40673 dual-gate MOSFET. The entire amplifier is nulled by shorting the input to ground and adjusting R9 for zero dc output voltage.
Reprinted Url Of This Article:
http://www.seekic.com/circuit_diagram/Amplifier_Circuit/WIDEBAND_INSTRUMENTATION_AMPLIFIER.html
Print this Page | Comments | Reading(3)
Code: