Published:2009/7/3 4:31:00 Author:May | From:SeekIC

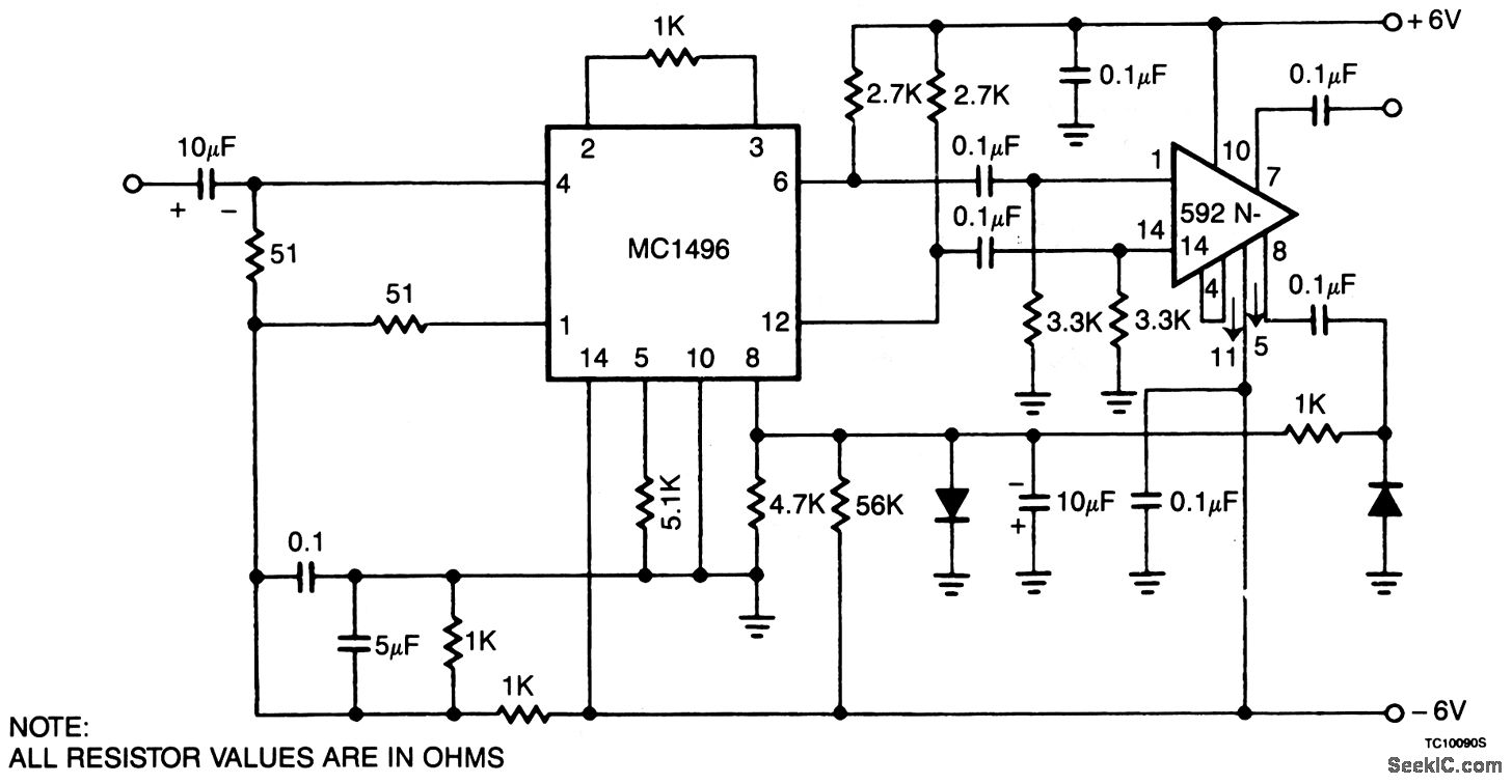
The NE592 is connected in conjunction with a MC1496 balanced modulator to form an excellent auto-matic gain control system. The signal is fed to the signal input of the MC1496 and rc-coupled to the NE592. Unbalancing the carrier input of the MC1496 causes the signal to pass through unattenuated. Rec-tifying and filtering one of the NE592 outputs produces a dc signal which is proportional to the ac signal amplitude. After ftltering, this control signal is applied to the MC1496, causing its gain to change.
Reprinted Url Of This Article:
http://www.seekic.com/circuit_diagram/Amplifier_Circuit/WIDE_BAND_AGC_AMPLIFIER.html
Print this Page | Comments | Reading(3)
Code: