Published:2009/7/24 22:14:00 Author:Jessie | From:SeekIC

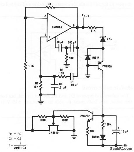
This circuit is similar to that of Fig. 10-22, except that a lamp is not used, and the output is stabilized in amplitude by a 2N3819 FET.
Reprinted Url Of This Article:
http://www.seekic.com/circuit_diagram/Amplifier_Circuit/Wien_bridge_oscillator_with_fed_amplitude_stabilization.html
Print this Page | Comments | Reading(3)
Code: