Published:2011/7/5 5:30:00 Author:Fiona | Keyword: power line carrier chip, interface | From:SeekIC

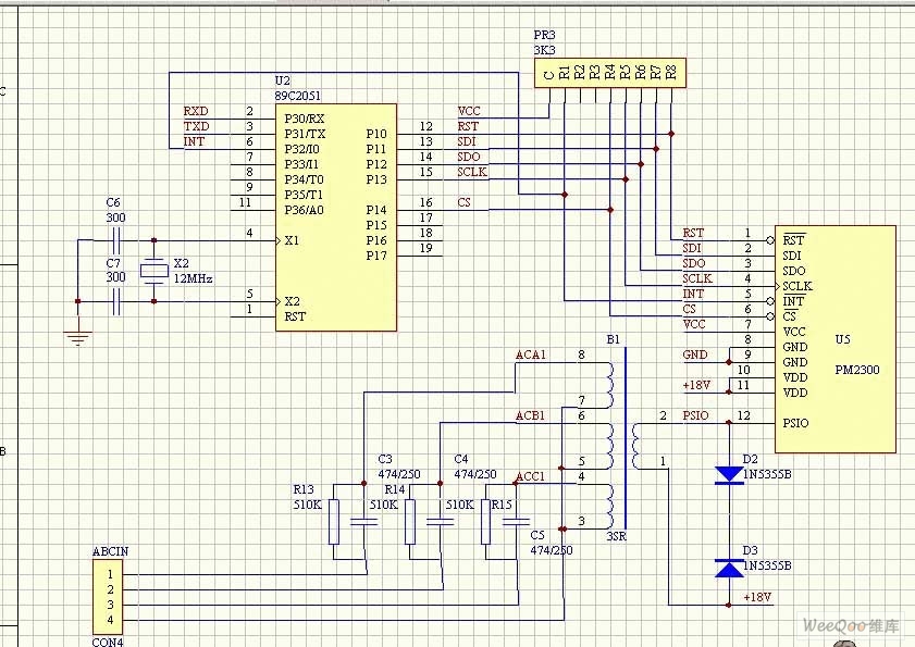
PM2300 is single power line carrier chip and 12 pin single in-line package thick-film integrated circuit for packaging the SSC P300 which is produced by Intellon company and analog circuit relative to power interface together.It has SPI synchronous serial interface.
Reprinted Url Of This Article:
http://www.seekic.com/circuit_diagram/Amplifier_Circuit/interface_circuit_of_power_line_carrier_chip_PM2300_and_89C2051.html
Print this Page | Comments | Reading(3)
Code: