Published:2011/3/20 22:54:00 Author:Ecco | Keyword: Low noise amplifier | From:SeekIC

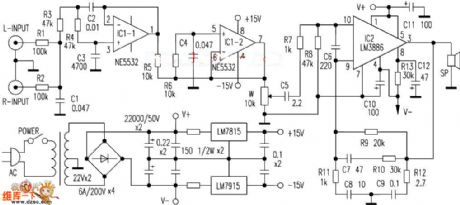
ne5532 Low noise amplifier circuit diagram 1is as below:
Reprinted Url Of This Article:
http://www.seekic.com/circuit_diagram/Amplifier_Circuit/ne5532_Low_noise_amplifier_circuit_diagram_1.html
Print this Page | Comments | Reading(3)
Code: