Published:2009/7/15 2:28:00 Author:Jessie | From:SeekIC

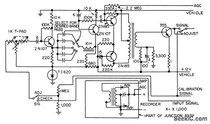
Input signal from electrodes of crevasse detector is attenuated to suitable level at constant impedance of 1,000 ohms by T-pad and passed to 2N107 preamplifier whose supply voltage is stabilized at 5.8 v by reversed 71620 silicon diode shunt operating at zener point. Signal is then fed through bandpass L-C filter to amplifier, driver, and final 355 class A stage that drives recorder pen motor and relaymeler.-H. P. Van Eckhardt, Crevasse Detector Blazes Glacial Trails, Electronics, 31:3, p 63-65.
Reprinted Url Of This Article:
http://www.seekic.com/circuit_diagram/Audio_Circuit/100_350_CPS_RECEIVER.html
Print this Page | Comments | Reading(3)
Code: