Published:2009/7/20 7:05:00 Author:Jessie | From:SeekIC

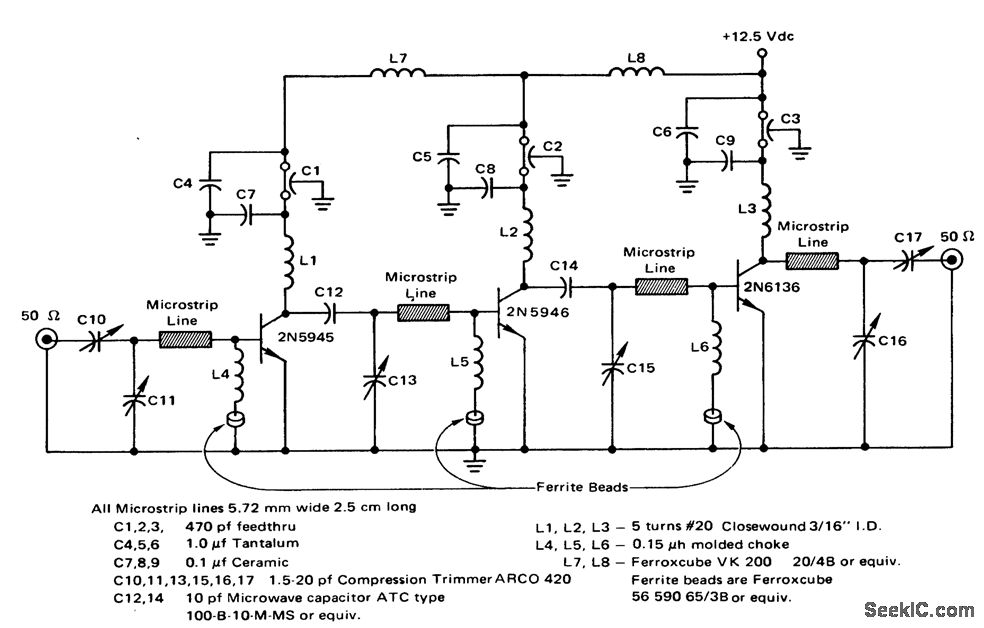
25-watt UHF amplifier for 450 to 512 MHz (courtesy Motorola Semiconductor Products Inc.).
Reprinted Url Of This Article:
http://www.seekic.com/circuit_diagram/Audio_Circuit/25_watt_UHF_amplifier_for_450_to_512_MHz.html
Print this Page | Comments | Reading(3)
Code: