Published:2009/7/15 2:40:00 Author:Jessie | From:SeekIC

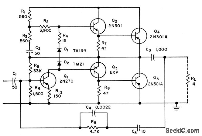
Operates with convection cooling over temperature range of -10 to +50℃. Forward voltage drop of diodes decreases with increasing temperature, to hold emitter currents essentially constant. Uses quasi complementary symmetry.-M. B. Herscher, Designing Transistor A.F Power Amplifiers, Electronics, 31:15, p 96-99.
Reprinted Url Of This Article:
http://www.seekic.com/circuit_diagram/Audio_Circuit/45_W_A_F_OUTPUT.html
Print this Page | Comments | Reading(3)
Code: