Published:2011/4/8 2:42:00 Author:Nicole | Keyword: preamplifier, SRPP | From:SeekIC

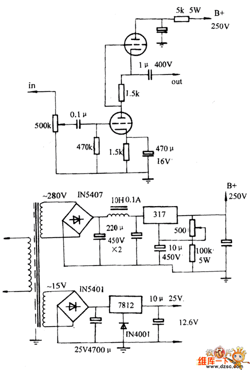
The third preamp uses 6N10 as SRPP circuit, As shown in the figure, this circuit is wide spread, at present, I believe many readers have welded, SRPP is called Shunt Regulator Push-Pull, this circuit has the advantages of excellent linearity, low distortion, high magnification, high dynamic and low output impedance and so on, The performance are better than ordinary typical circuit of common cathode interconnect RC or the last stage as cathode follower, it is in accordance with the conditions of an ideal preamp.
The principle of SRPP is a transistor as the common cathode grounded to enlarge in the below, the gain depends on the anode impedance, most are happened on the top of the transistor, while the upper transistor is a current source, as the changes active load of the following transistor. In addition, the above transistor also can be used as a cathode follower coupler, the signal is outputed to the above transistor grid by the below transistor screen.
Reprinted Url Of This Article:
http://www.seekic.com/circuit_diagram/Audio_Circuit/6N10_SRPP_preamplifier_circuit_diagram.html
Print this Page | Comments | Reading(3)
Code: