Published:2009/7/9 1:47:00 Author:May | From:SeekIC


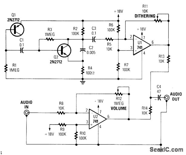
By adding a small amount of noise to a signal to be digitized (about 0.7 bit):
where: n=# of bits. For example, 8 bits and 2 V p-p would be 0.0055 V.
This circuit uses a transistor (Q1) and an amplifier (Q2 and U1) to generate controls the noise signal,R11 controls the noise injection and R12 controls the gain of the system.
Reprinted Url Of This Article:
http://www.seekic.com/circuit_diagram/Audio_Circuit/AUDIO_DITHERIZING_CIRCUIT_FOR_DIGITAL_AUDIO_USE.html
Print this Page | Comments | Reading(3)
Code: