Published:2012/11/19 21:43:00 Author:muriel | Keyword: Audio Voice-Over Circuits | From:SeekIC

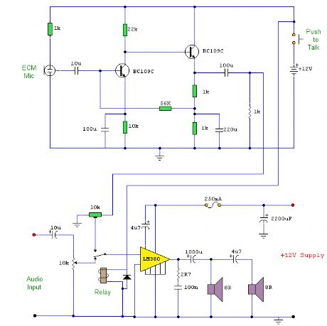
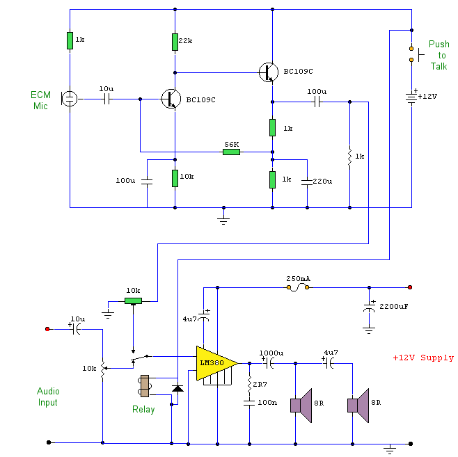
This is a circuit where a microphone and preamp circuit (voice circuit) have priority over any other audio signal. You can think of this as a one way intercom, if the main amplifier is used for listening to music, then when the push to talk switch is pressed, the amplifier is switched to the voice signal.
Reprinted Url Of This Article:
http://www.seekic.com/circuit_diagram/Audio_Circuit/Audio_Voice_Over_Circuits.html
Print this Page | Comments | Reading(3)
Code: