Published:2012/9/10 21:20:00 Author:Ecco | Keyword: Audio input , selector, CMOS | From:SeekIC

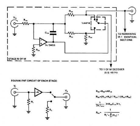
CMOS switches are used directly to select the entries in the audio circuits, it can introduce unacceptable levels of distortion, but if the switch is included in the feedback network of an op amp, the distortion due to the switch may be virtually eliminated. The circuit uses a CMOS switch 4416, arranged as two independent SPDT switches. If switching transients are unimportant, R5 and C1 can be omitted, and R4 may be short-circuited.
Reprinted Url Of This Article:
http://www.seekic.com/circuit_diagram/Audio_Circuit/Audio_input_selector_circuit_4416_CMOS.html
Print this Page | Comments | Reading(3)
Code: