Published:2009/7/24 4:47:00 Author:Jessie | From:SeekIC

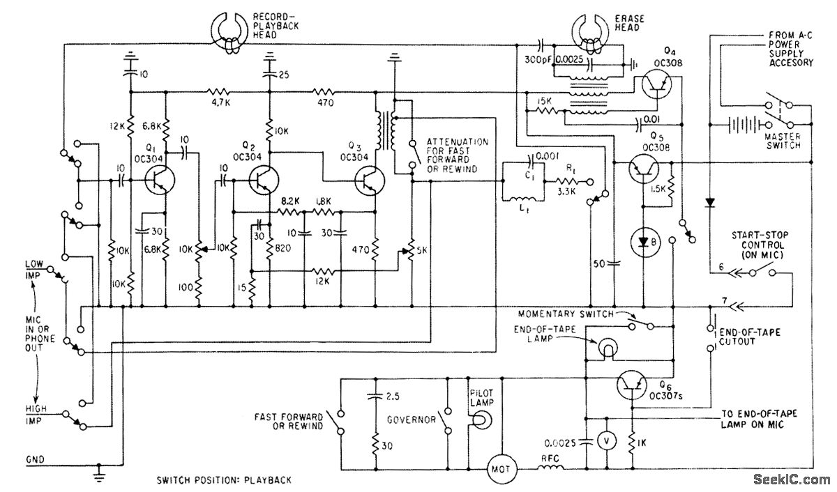
Amplifier voltage is regulated by Q5 and zener diode. Q6 functions as on-off switch controlled either by microphone switch or by metallic coating at both ends of two-track tape.-L. Hannemann, Pocket-size Dictating Machine, Electronics, 33:44, p 73.
Reprinted Url Of This Article:
http://www.seekic.com/circuit_diagram/Audio_Circuit/BATTERY_OPERATED_DICTATING_MACHINE.html
Print this Page | Comments | Reading(3)
Code: