Published:2009/7/15 2:14:00 Author:Jessie | From:SeekIC

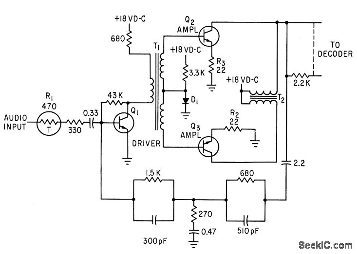
Sensistor R1 in a-c coupled driver compensates for effects of temperature on amplifier gain on amplifier gain. Negative feedback stabilizesfrequency and phase response. Circuit drives 20 decoders in Mercury spacecraftcommand receiver.-R. Elliott, First Details on Mercury Spacecraft Command Receiver,Electronics, 36;5, p 32-35.
Reprinted Url Of This Article:
http://www.seekic.com/circuit_diagram/Audio_Circuit/CLASS_AB_PUSH_PULL_AUDIO.html
Print this Page | Comments | Reading(3)
Code: