Published:2009/7/24 3:17:00 Author:Jessie | From:SeekIC

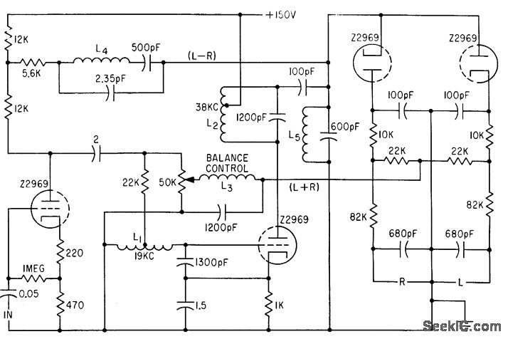
Z2969 compactron performs functions of two triodes and two diodes in circuit for adapting f-m receivers to stereo.-L. Dillon, Single Compactron Adapts Receiver for Stereo, Electronics, 34:43, p 62-64.
Reprinted Url Of This Article:
http://www.seekic.com/circuit_diagram/Audio_Circuit/COMPACTRON_FOR_STEREO.html
Print this Page | Comments | Reading(3)
Code: