Published:2009/7/21 2:06:00 Author:Jessie | From:SeekIC

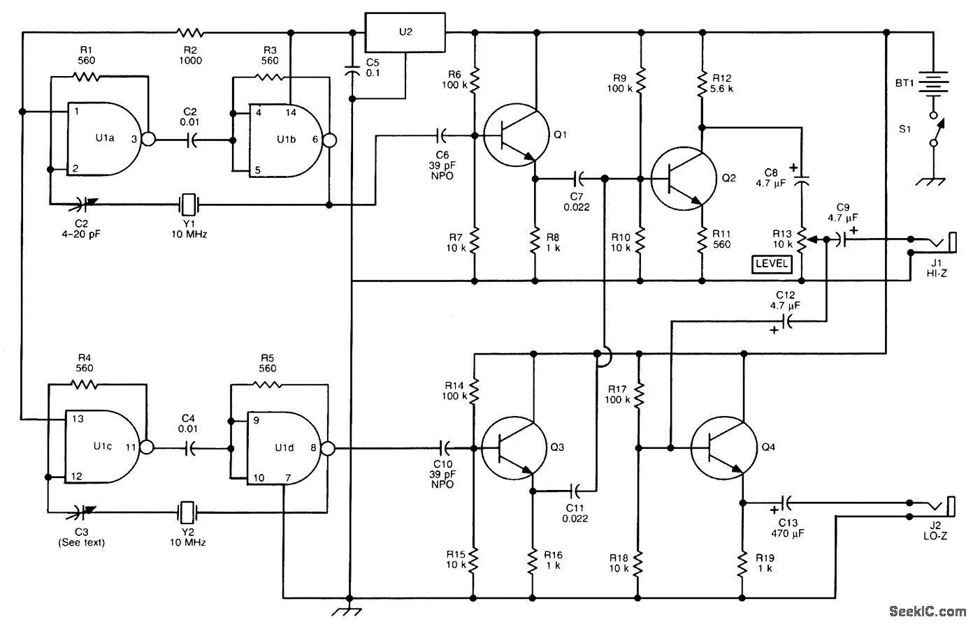
In this circuit, two signals from crystal oscillators operating at nearly the same frequency are mixed in Q2 and the audio difference frequency is used. C3 is a small air padder capacitor of 3 to 40 pF and can be fitted with a dial that is calibrated in the audio frequency producedi C2 is used for an initial calibration of the fixed oscillator to exactly 10.000 MHz.
Reprinted Url Of This Article:
http://www.seekic.com/circuit_diagram/Audio_Circuit/CRYSTAL_CONTROLLED_AUDIO_GENERATOR.html
Print this Page | Comments | Reading(3)
Code: