Published:2009/7/24 5:23:00 Author:Jessie | From:SeekIC

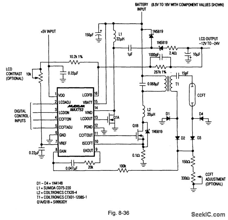
Figure 8-36 shows a MAX753 connected to provide both the contrast and backlight for LCD displays. The dc contrast voltage (-12 V to -24 V) is generated with a hybrid of boost regulator, plus Charge pump, under supervision of an on-board five-bit D/A converter, thus permitting microprocessor control of brightness. The circuit operates over a 6-V to 20-V range, draws 3-mA quiescent current, and is capable of 3-W output. MAXIM ENGINEERING JOURNAL, VOL. 3, 1994, P. 53.
Reprinted Url Of This Article:
http://www.seekic.com/circuit_diagram/Audio_Circuit/Combined_contrast_and_backlight_supply_for_LCD_displays.html
Print this Page | Comments | Reading(3)
Code: