Published:2012/9/3 1:26:00 Author:Ecco | Keyword: Compressor, Compandor IC | From:SeekIC

Source: freecircuitdiagram
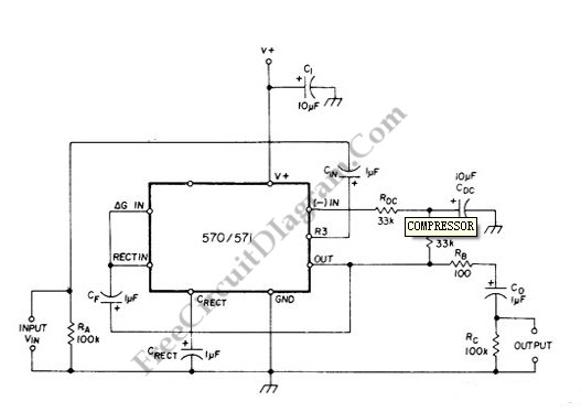
Compressor circuit provide high gain for low amplitude input and provide low gain for high amplitude input. This action, in effect, produce a nearly constant amplitude even though the input has very high dynamic range (very high amplitude variation from time to time). The action of compression like this is needed in some situation, such as in maximizing modulation depth in broadcasting, or sustaining electric guitar signal which has very high variation between the plucking time and fading out. The following circuit has complementary input/output characteristic and unity gain at 0.775 VRMS input. Voltage gain through compressor is square root of 0.7/Vin. Vin is average input voltage. This circuit uses Signetics dual channel compandor IC. 570 has lower inherent distortion and higher supply voltage range (6-24 V) than 571 (6-18 V).
Reprinted Url Of This Article:
http://www.seekic.com/circuit_diagram/Audio_Circuit/Compressor_Circuit_with_570_571_Compandor_IC.html
Print this Page | Comments | Reading(3)
Code: