Published:2009/7/19 21:07:00 Author:Jessie | From:SeekIC

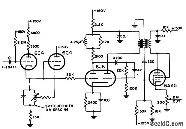
Uses switched Hartley oscillator, mvbr-type trigger shaper, and parallel-triggered blocking oscillator to generate distance marks for 2, 5, and 25 miles in airborne search radar. RLC unit is switched to change mark spacing.-NBS, Handbook Preferred Circuits Navy Aeronautical Electronic Equipment, Vol, 1, Electron Tube Circuits, 1963, p N8-2.
Reprinted Url Of This Article:
http://www.seekic.com/circuit_diagram/Audio_Circuit/DISTANCE_MARK_GENERATOR_7.html
Print this Page | Comments | Reading(3)
Code: