Published:2009/7/22 22:00:00 Author:Jessie | From:SeekIC

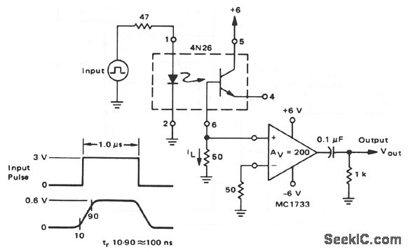
This circuit shows a 4N26 that is used as a diode/diode coupler. The 4N26 emitter is left open, the load resistor is connected between base and ground, and the collector is tied to the supply. Using the 4N26 in this way reduces the switching time from about 2 or 3 μs to 100 ns.
Reprinted Url Of This Article:
http://www.seekic.com/circuit_diagram/Audio_Circuit/Diode_diode_coupler.html
Print this Page | Comments | Reading(3)
Code: