Published:2009/7/20 1:36:00 Author:Jessie | From:SeekIC

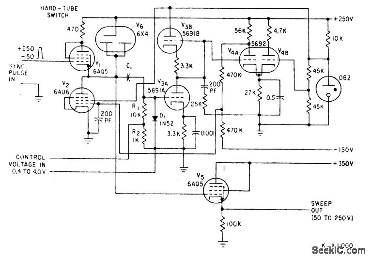
Maximum variation in sweep length is less than 1 part in 1,000. Uses modified Miller feedback circuit. Sweep role can be controlled over 10:1 ratio.-E. W. Van Winkle, High-Precision Sweep Generator, Electronics, 33:50, p 88-90.
Reprinted Url Of This Article:
http://www.seekic.com/circuit_diagram/Audio_Circuit/FACSIMILE_SWEEP.html
Print this Page | Comments | Reading(3)
Code: