Published:2011/5/13 7:40:00 Author:Borg | From:SeekIC


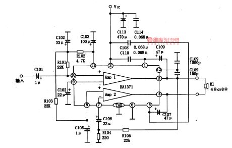
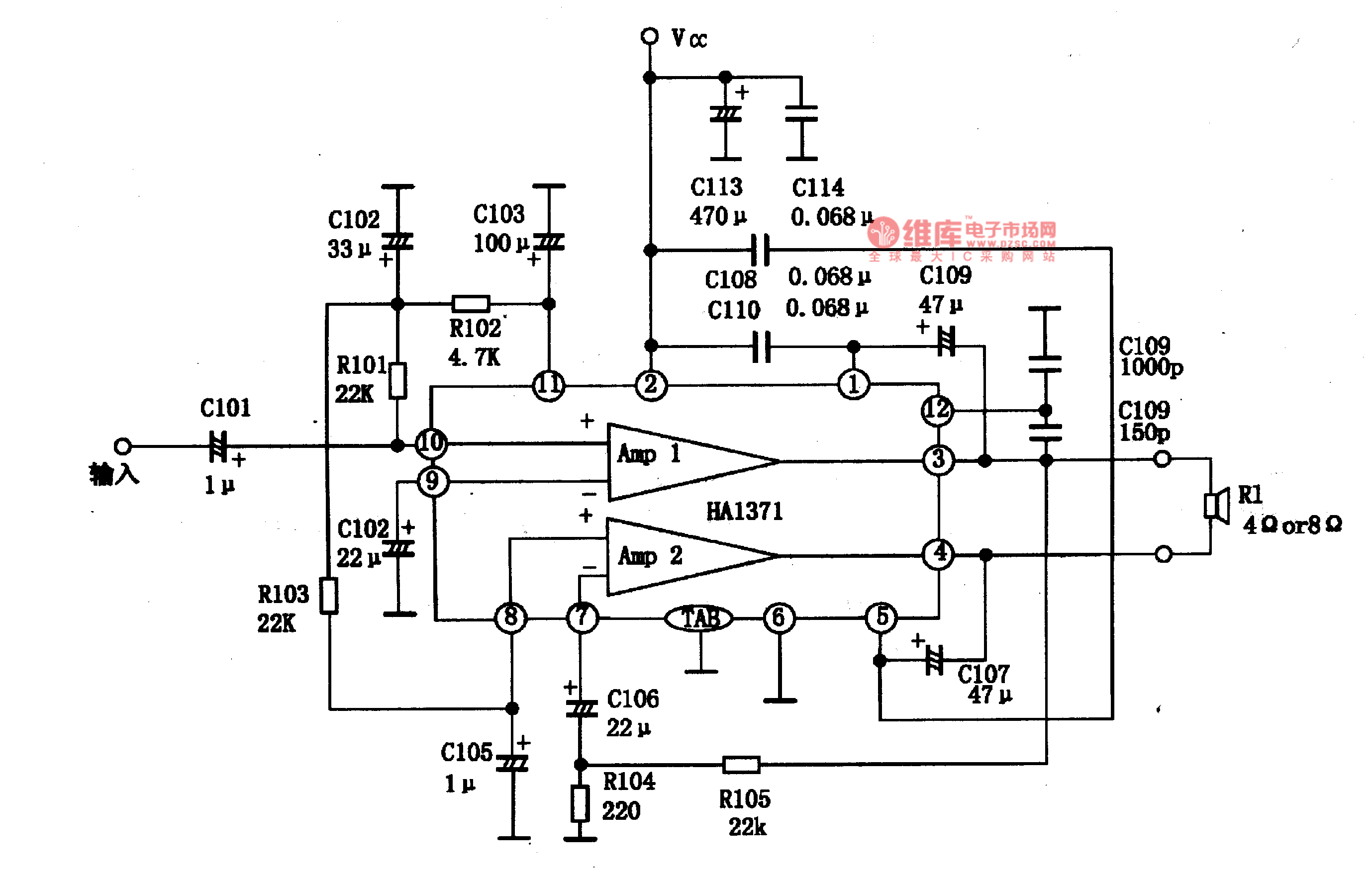
HA1371 is an integrated circuit of audio amplifier produced by Hitachi Corp.,Japan, which is used in high-power radios and computer stereos as amplifier circuits.1.the internal circuit of HA1371HA1371 is a BTL circuit which characterizes with slight impulse noise of turning on/off power, big output power and wide voltage range. It is in 12-lead dual-line package, whose internal circuit and typical application circuit are as shown in Figure 1-1, and pin functions and data are listed in Table 1-1.
Reprinted Url Of This Article:
http://www.seekic.com/circuit_diagram/Audio_Circuit/HA1371_BTL_the_Integrated_Circuit_of_Audio_Amplifier.html
Print this Page | Comments | Reading(3)
Code: