Published:2009/7/14 11:49:00 Author:May | From:SeekIC

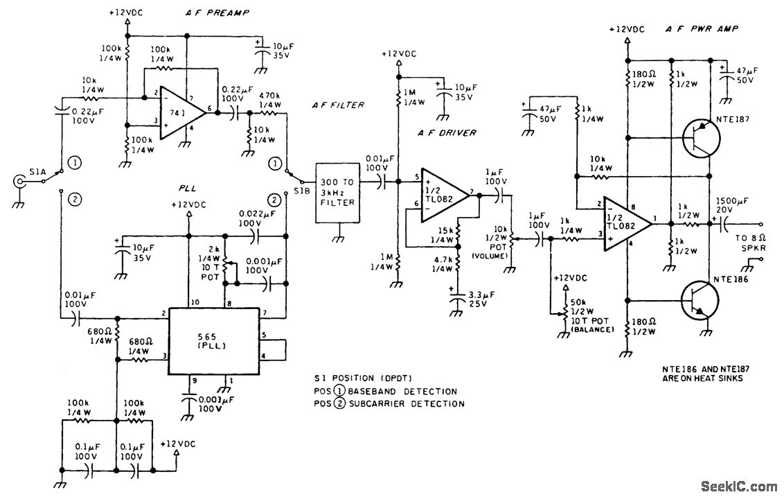
Video preamplifier output can be switched between an audio amplifier that establishes the correct level of the demodulated baseband audio when used for short distance test links and a phase-locked loop (PLL) that demodulates an FM subcarrier when used for longer distances. The PLL VCO is set to a 100-kHz subcarrier frequency. The error signal generated as the VCO tracks the FM signal produces the demodulated audio. Either of these outputs is sent to a 300- to 3000-Hz bandpass filter and on to an audio power amplifier capable of driving a low-impedance speaker or headphones. The dc power supply for these circuits is provided by a filtered 12 Vdc input.
Reprinted Url Of This Article:
http://www.seekic.com/circuit_diagram/Audio_Circuit/LASER_RECEIVER_DETECTOR_AND_AUDIO_CIRCUIT_.html
Print this Page | Comments | Reading(3)
Code: