Published:2009/6/22 23:49:00 Author:Jessie | From:SeekIC



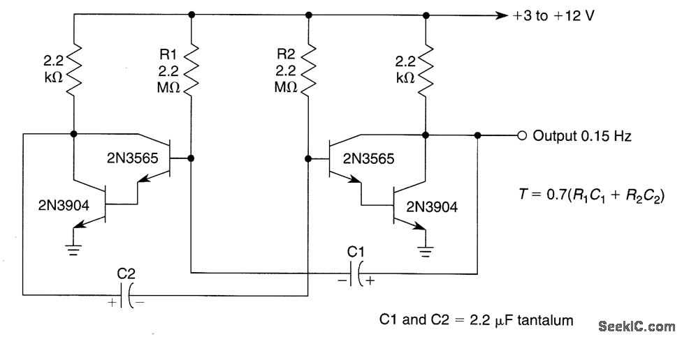
By using a high-gain low-current transistor, such as the 2N3565, a pair of Darlington-connected transistors (2N3565 and 2N3904) can be used in a high-impedance configuration.
Reprinted Url Of This Article:
http://www.seekic.com/circuit_diagram/Audio_Circuit/LOW_FREQUENCY_ASTABLE.html
Print this Page | Comments | Reading(3)
Code: