Published:2009/7/24 4:46:00 Author:Jessie | From:SeekIC

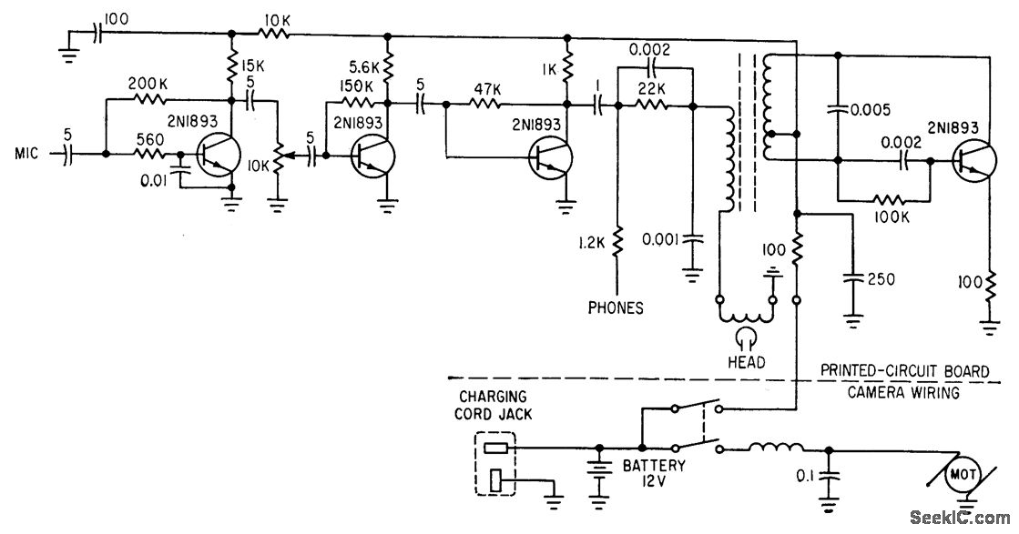
Silicon transistors serve as amplifiers and oscillator for recording on magnetic stripe. Frequency response is 100 to 1,0000 cps.-S. B. Gray, appliances and Housewares, Electronics, 36:20, p 46-49.
Reprinted Url Of This Article:
http://www.seekic.com/circuit_diagram/Audio_Circuit/MAGNETIC_RECORDER_FOR_8_MM_MOVIE_CAMERA.html
Print this Page | Comments | Reading(3)
Code: