Published:2009/6/23 22:54:00 Author:Jessie | From:SeekIC

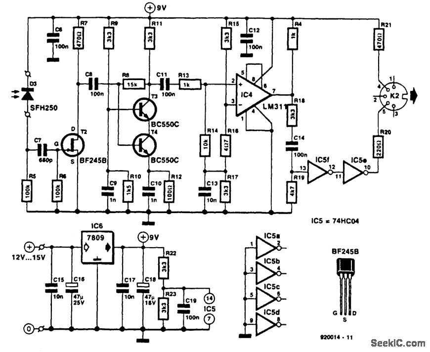
Receiver photodiode SFH250 is used to convert optical data pulses at 32.5 Kb to electrical signals. Buffer T2 feeds the signals to cascade amplifier T3-T4, then to op amp IC4, and buffers IC5-f and IC5-e. IC6 supplies 9 V for the circuit.
Reprinted Url Of This Article:
http://www.seekic.com/circuit_diagram/Audio_Circuit/MUSICAL_INSTRUMENT_DIGITAL_INTERFACEMIDIRECEIVER.html
Print this Page | Comments | Reading(3)
Code: